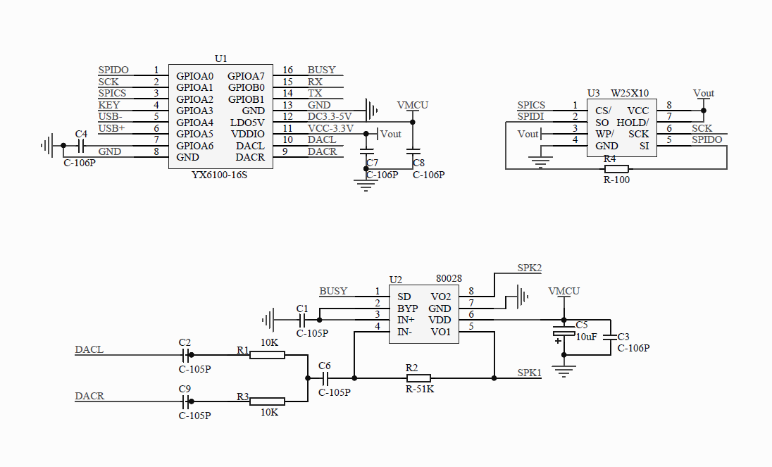
±¾Ò³ÄÚÈÝÖØÒªÂÛÊöÁË´®¿ÚÓïÒôоƬ³§¼ÒÈËÉú¾ÍÊDz©¹ÙÍøµç×Ó³ö²úµÄYX6100-16SµÄһЩ¸ù»ùʹÓò½Ö裬ÈôÊDZØÒª»ùÓÚ51Äں˵¥Æ¬»ú»òÕß°²×¿¿ª·¢ÏµÍ³£¬½ÚÔì²¥·Å£¬CÓïÒô·¨Ê½£¬µÀÀíͼ£¬µÀÀíͼ¿â£¬PCB¿âµÄÄܹ»ÁªÏµÈËÉú¾ÍÊDz©¹ÙÍøÔÚ¶úĿԱ¡£
YX6100-16S¼¯³ÉÁËMP3¡¢WMVµÄÓ²½â1Âë¡£Ö§³ÖFAT16¡¢FAT32Îļþϵͳ¡£Ö±½Ó²¥·ÅSPI-FLASH¿¨ÄÚ²¿¸èÇú£¬²»±ä¿¿µÃסÊÇ´Ë¿î²úÆ·µÄÌØµã£¬Ð¾Æ¬Ìå»ýÓ×£¬ÉùÒô»¹ÔÇ峺£¬½ÚÔ췽ʽµ¥Ò»£¬ÊÇ¿í´óµç×Ó¹¤³Ìʦ¼±¾çÉÏÊÖµ÷ÊÔÓïÒô·¨Ê½µÄ£¬ÓÅÏÈÑ¡Ôñ¡£
1¡¢Ö§³Ö²ÉÑùÂÊ(KHz):8/11.025/12/16/22.05/24/32/44.1/48£»
2¡¢Ö§³Ö²¥·ÅWAV /MP3ÌåʽÎļþ£»
3¡¢24λDACÊä³ö£¬¶¯Ì¬ÁìÓòÖ§³Ö90dB£¬ÐÅÔë±ÈÖ§³Ö85dB£»
4¡¢Æëȫ֧³ÖFAT16¡¢FAT32Îļþϵͳ£¬Ö§³Ö32GµÄTF/SD¿¨£¬32G¡¢UÅÌ¡¢»ò128M Bit SPI-FLASHоƬ¡£
5¡¢Ö§³Öµ¥Æ¬»úÒì²½´®¿ÚUART½ÚÔ죺ÔÝÍ£²¥·Å¡¢¸ßµÍÇú¡¢ÒôÁ¿¼Ó¼õ¡¢Ñ»·²¥·Å¡¢ ÒôÁ¿ÉèÖõȣ»
6¡¢Ö§³Ö15¶Î×ÔÑ¡ÄÚÈÝ×éºÏ²¥·Å£»
7¡¢Ö§³ÖÖ¸¶¨Îļþ¼ÐÎļþÃû²¥·Å£¬Í¬Ê±Ö§³Ö²éÎʵ±Ç°²¥·Å¸èÇúÐòºÅÃû£¬¶àÎļþ¼ÐÖ®¼ä²å²¥£»
8¡¢Í¨¹ý°²×¿ÊÖ»úÊý¾ÝÏßÏνӵçÄÔ£¬Äܹ»ÏÔʾÅÌ·ûÀàËÆUÅÌ¿½±´·½Ê½£¬¿½±´ÒôÀÖÎļþ£»



ÈËÉú¾ÍÊDz©¹ÙÍøÍ¨Ñ¶·ÖΪÒÔÏÂÁ½´ó¿é
1¡¢½ÚÔìÖ¸Áî¡¢ÕâÀïÊǽÚÔìоƬÈôºÎ¹¤×÷¡£



1¡¢Ð¾Æ¬µÄ´®¿ÚΪ3.3VµÄTTLµçƽ£¬ËùÒÔĬÈÏµÄ½Ó¿ÚµÄµçÆ½Îª3.3V¡£
2¡¢ÈôÊÇϵͳÊÇ5V¡£ÄÇô½¨ÒéÔÚ´®¿ÚµÄ¶Ô½Ó½Ó¿Ú´®ÁªÒ»¸ö1KµÄµç×è¡£ÕâÑù×ãÒÔÂú×ãͨ³£µÄÒªÇó¡£
3¡¢Ð¾Æ¬ÔÚ5VºÍ3.3VµÄϵͳÖоùÕý³£µÄ²âÊÔ¹ý£¬ËùÓÐÕý³£¡£¾ùѡȡµÄÊÇÖ±Á¬µÄ·½Ê½£¬²¢Ã»Óд®1KµÄµç×裬ͨ³£µÄоƬ¶¼ÊÇ¿ÉÄܼæÈÝ3.3VºÍ5VµÄµçƽ¡£µ«ÊÇÓû§ÔÚÏÖʵµÄ²úÆ·¿ª·¢¹ý³ÌÖУ¬¿Ï¶¨ÒªÑϸñµÄ²âÊÔ£¬×¢ÒâµçƽµÄת»»¡£Ç¿ÁÒ½¨ÒéÓû§µ¥Æ¬»ú5VµÄÇé¿öÏ£¬TXºÍRX¶¼Äܸ÷´®1¸ö1.5K×óÓҵĵç×è¡£

оƬÁ´½Ó£ºhttps://item.taobao.com/item.htm?id=524768744886
À®°ÈÁ´½Ó£ºhttps://item.taobao.com/item.htm?id=605213953390
¹¦·ÅÁ´½Ó£ºhttps://item.taobao.com/item.htm?id=39433265990
ÉÁ´æÁ´½Ó£ºhttps://item.taobao.com/item.htm?id=14538154240
Ä£¿éÁ´½Ó£ºhttps://item.taobao.com/item.htm?id=526251210042
ÓйØ×ÊÁÏ£ºYX6100-16SÓïÒôоƬÖÐÎÄ×ÊÁÏÏÂÔØ>>>
ÎÄÕ±êÇ©£ºÓïÒôоƬ,³§¼Ò,µ¥Æ¬»ú,´®¿Ú,µÀÀíͼ
ÁªÏµÈË£ºÀîÊï¹â
ÊÖ »ú£º17266260250
ÓÊ Ï䣺Lur@yxin18.com
¹« ˾£º¹ãÖÝÈËÉú¾ÍÊDz©¹ÙÍøµç×ӿƼ¼ÓÐÏÞ¹«Ë¾
µØ Ö·£º¹ãÖÝÊл¨¶¼ÇøÃ³Ò×´ó·334ºÅ