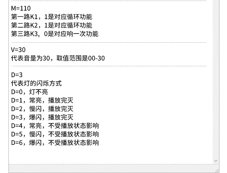
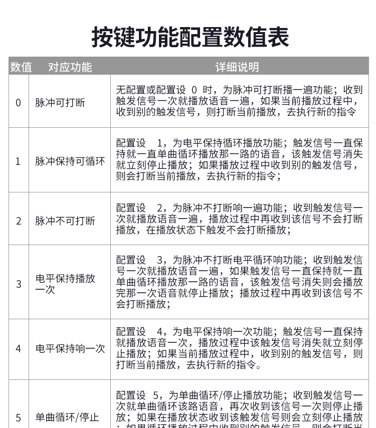
YX95RYGÖ§³Ö 7 É«µÆ¹âÇҾ߱¸ÓïÒôÖ°ÄܵÄÉù¹â±¨¾¯Æ÷¡£±¨¾¯Æ÷Óжà¸öµÆÖéʵÏÖ·ÖÆçÉ«²ÊµÄµÆÏÊÃ÷ʾ£¬²¢ÇÒÄÚÖÃÑïÉùÆ÷ÓÃÓÚ²¥·ÅÓïÒô¡£¿ÉRS485´®¿Ú½ÚÔ죬Ҫһ¸ö¿ÉÄÜ·¢ËÍ RS485 ½ÚÔìÐźŵĽÚÔìÆ÷£¬ÀýÈç¿É±à³ÌÂß¼½ÚÔìÆ÷£¨PLC£©¡¢¹¤ÒµÍÆËã»ú»òרÃÅµÄ RS485 ½ÚÔìÆ÷µÈ¡£¸Ã½ÚÔìÆ÷ÓÃÓÚ±àдºÍ·¢ËͽÚÔìÖ¸ÁÒÔʵÏÖ¶ÔÉù¹â±¨¾¯Æ÷µÄ½ÚÔì¡£


















ÁªÏµÈË£ºÀîÊï¹â
ÊÖ »ú£º17266260250
ÓÊ Ï䣺Lur@yxin18.com
¹« ˾£º¹ãÖÝÈËÉú¾ÍÊDz©¹ÙÍøµç×ӿƼ¼ÓÐÏÞ¹«Ë¾
µØ Ö·£º¹ãÖÝÊл¨¶¼ÇøÃ³Ò×´ó·334ºÅ